跳到主要內容區塊
  • 橫山鄉衛生所

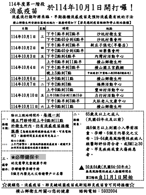
114年10月1日橫山鄉衛生所流感疫苗開打

  • 發布單位:橫山鄉衛生所

接種疫苗為預防流感,避免重症與死亡最好的方法,因每年流行病毒株有所不同,提醒民眾,公費流感疫苗將自今(2025)年10月1日開打,請接種當年度疫苗,以獲得最佳免疫保護。
經2024年1月24日衛生福利部傳染病防治諮詢會流感防治組及預防接種組聯席會議決議,該署依循WHO建議辦理流感疫苗採購作業。經評估國內外三價流感疫苗許可證取得及廠商供貨情形,今年全面採購三價流感疫苗,與先進國家一致。

依據114年度流感疫苗接種計畫,本計畫自114年10月1日起分階段開打,第一階段對象於114年10月1日開打,第二階段對象於114年11月1日開打,至疫苗用罄止,惟倘疫苗短缺,將另行公布開打日期。

疫苗接種計畫實施期程及公費對象如下:

一、第一階段(114年10月1日起開打)

1.醫事及衛生防疫相關人員。

2.65歲以上長者。

3.55歲以上原住民。

4.安養、長期照顧(服務)等機構之受照顧者及所屬工作人員。

5.滿6個月以上至國小入學前幼兒。

6.孕婦。

7.具有潛在疾病者,包括(19-64歲)高風險慢性病、BMI≧30者、罕見疾病患者及重大傷病患者。

8. 6個月內嬰兒之父母。

9.幼兒園托育人員、托育機構專業人員及居家托育人員(保母)。

10.國小、國中、高中、高職、五專1-3年級學生。

11.禽畜相關及動物防疫相關人員。

二、第二階段(114年11月1日起開打):50-64歲無高風險慢性病成人。